随着野生动物与人类的接触界面不断扩大,病毒跨物种传播风险日益增加。以往人兽共患病的研究多聚焦于陆生脊椎动物(如蝙蝠、灵长类及啮齿类)携带的病毒。近年来,近海、深远海和极地渔业活动的拓展,也使人类暴露于水生病毒的风险显著提升。
3月26日,中国水产科学研究院黄海水产研究所张庆利研究员团队联合国内和国际相关团队,在国际知名微生物学期刊《Nature Microbiology》(自然-微生物学)在线发表了题为“An emerging human eye disease is associated with aquatic virus zoonotic infection”(一种新发人类眼部疾病与水产病毒人兽共患感染相关)的研究论文。该研究在全球范围内首次证实了水产动物病毒——偷死野田村病毒(Covert mortality nodavirus, CMNV)可跨越物种屏障感染人类并导致一种新型眼部疾病,颠覆了“水产动物病毒不感染人类”的传统认知,为“同一健康(One Health)”治理体系的构建提供了重要科学依据,揭示了全球人兽共患病防控和水产养殖生物安全面临的全新挑战。

POH-VAU患者中CMNV感染的检测
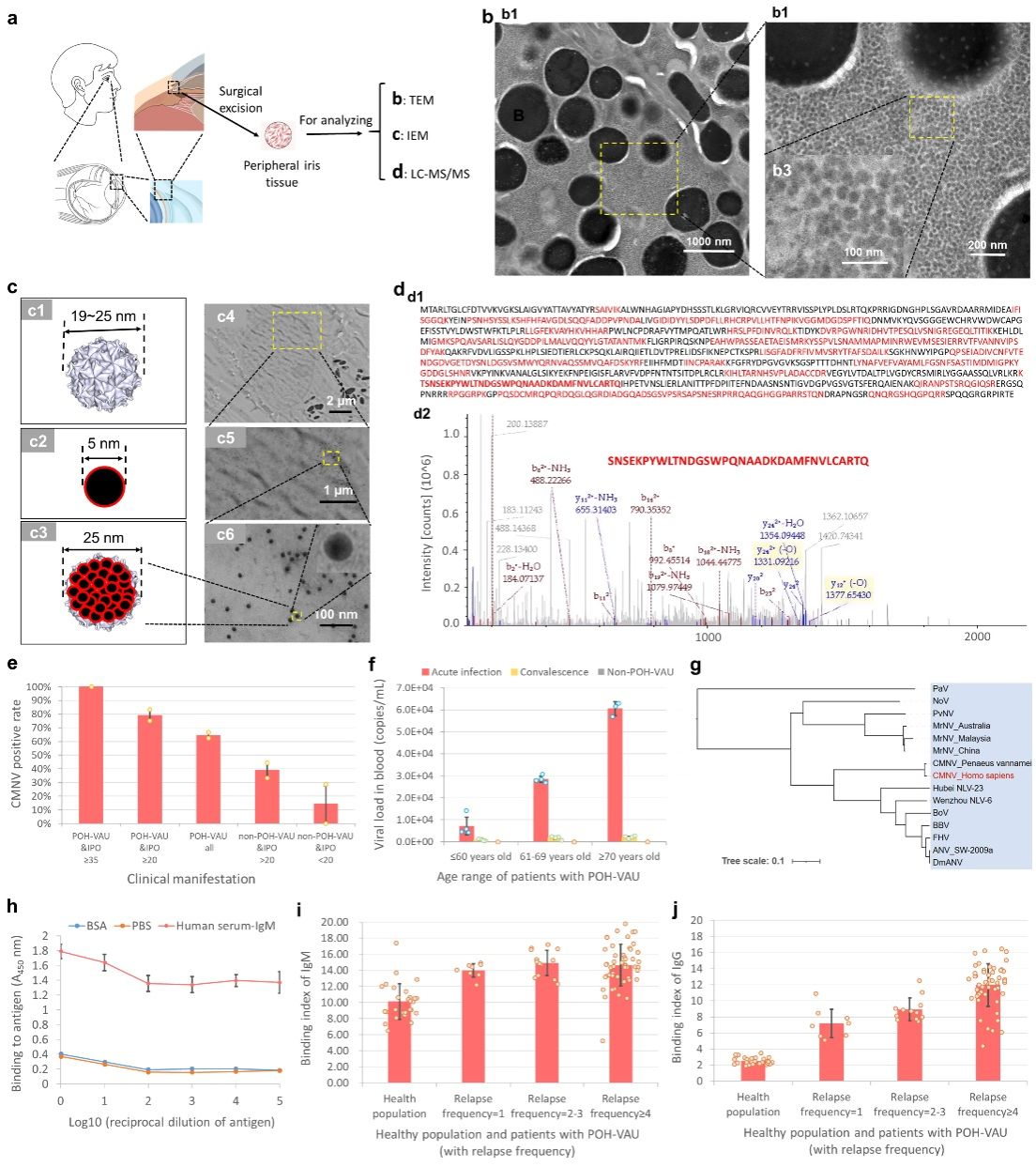
研究团队聚焦于临床一种新发、病因不明的“持续性高眼压病毒性前葡萄膜炎(POH-VAU)”,其临床表现为反复发作的轻度前葡萄膜炎、药物难以控制的持续性高眼压(部分患者眼压逾50 mmHg)、角膜后少量沉着物(KPs)及视神经损伤。此前由于常规疗法效果不佳,其病因始终未能查明。研究人员利用透射电镜、免疫电镜及高灵敏技术(LC-MS/MS和qPCR),在患者手术切除的虹膜组织中成功鉴定到了CMNV病毒颗粒及其特异性蛋白序列,与已知CMNV蛋白序列同源性高达98.96%。随后的血清学研究进一步揭示,在受访的70名确诊患者血液中,均检测到CMNV特异性IgM和IgG抗体转化;且患者体内病毒载量与其眼压水平呈显著正相关。这一系列发现从病原学和免疫学角度证实了CMNV感染与该新型眼病直接关联。

CMNV风险暴露模式的分析
为探究病毒的传播途径,研究团队深入开展了流行病学调查、病例对照研究及回归模型分析。结果显示,“无防护处理水产动物”(如在宰杀、清洗过程中被刺伤)和“生食水产品”是两大主要暴露途径,占到调查病例的71.4%。调查还发现,伴有皮肤破损的严重暴露是导致发病的独立危险因素。研究进一步揭示,在高风险暴露后,该病的潜伏期通常在3个月以内,且感染后的病情往往更加严重。

全球养殖和野生水生动物中CMNV流行情况
在动物模拟实验中,感染了CMNV的小鼠出现了明显的眼压升高,其视网膜、虹膜组织也表现出空泡化病变等病理损伤,这与人类患者的临床症状吻合。体外实验同样证实,CMNV能够感染包括人角膜上皮细胞在内的多种哺乳动物细胞,并引起细胞病变。这些发现满足了判断致病微生物的金标准——柯赫氏法则(Koch's postulates),有力证实了CMNV具备跨物种感染并致病的能力。基于动物实验和临床数据,该研究还深入分析了CMNV引起POH-VAU的致病机制。
此外,全球范围的分子流行病学调查揭示出,CMNV病毒在亚洲、美洲、欧洲、非洲及南极洲的养殖和野生水生动物体内广泛存在。在南极磷虾样本中,该病毒的阳性率高达35.5%,其宿主范围横跨了甲壳亚门和脊椎动物亚门等10个动物亚门。系统发育分析显示,从南极磷虾中分离的CMNV毒株处于进化树的基部(根部)。结合极高的流行率,研究团队推测,南极磷虾极可能是CMNV的原始自然宿主。这预示着该病毒在海洋生态系统中拥有古老的进化历史,并具备广泛的宿主适应性。
该研究揭示了一种新发人类眼病的病原与致病机制,在全球范围内首次证实了水产动物病毒向人类“跨物种溢出”的致病风险。研究指出,海洋及水产养殖环境可能成为新发人类病毒的潜在“蓄水池”,这一发现对全球水产养殖生物安全及公众食品安全具有重要的公共卫生指导意义。研究团队特别提醒,公众在处理生鲜水产品时,应采取佩戴手套等防护措施以防刺伤,并尽量减少生食高风险水产品,从源头上降低感染风险。
黄海所刘爽助理研究员、山东第一医科大学附属青岛眼科医院胡迭主治医师、黄海所徐婷婷助理研究员为论文共同第一作者。黄海所张庆利研究员、青岛眼科医院潘晓晶教授、新加坡杜克-努斯医学院王林发教授和青岛眼科医院谢立信教授为论文共同通讯作者。该研究工作得到了国家自然科学基金、山东省重点研发计划、中国水产科学研究院创新团队、国家虾蟹产业技术体系岗位专家和青岛市科技惠民示范工程等项目的资助。
全文链接:https://www.nature.com/articles/s41564-026-02266-x