近日,中国水产科学研究院黄海水产研究所海水鱼类繁育与养殖技术团队在瘦素调控海水鱼类生殖机能的机制研究方面取得重要进展。团队以我国重要经济海水鱼类——半滑舌鳎(Cynoglossus semilaevis)为对象,围绕养殖鱼性腺早熟带来的生长效能和经济效益降低的产业瓶颈问题,系统研究阐释了瘦素(Leptin)及其两种亚型(LepA与LepB)通过调控脂质代谢进而影响性类固醇激素合成的调控网络,为深入理解半滑舌鳎生殖机能的生理基础及开发早熟管控技术提供了新理论和新思路,相关成果发表于Aquaculture、International Journal of Biological Macromolecules、Aquaculture Reports等国际知名期刊。
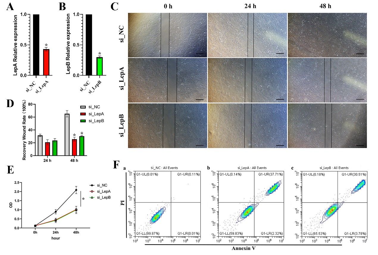
该团队研究发现,Leptin调控卵巢细胞命运,影响性腺发育潜能。在半滑舌鳎卵巢原代细胞中敲降LepA或LepB基因,会显著抑制细胞的迁移与增殖能力,并促进细胞凋亡。重组蛋白 rLepA 和 rLepB 可通过结合瘦素受体(LepR)激活经典的 JAK2-STAT3 信号通路。尤为重要的是,敲降lepB会导致雌二醇(E2)水平显著上升,这为LepB作为抑制雌激素合成、防止性早熟发生的关键负调控因子提供了直接证据。这一发现揭示了LepB亚型在生殖稳态中的独特功能,为其作为调控性成熟进程的潜在靶点奠定了理论基础。
研究发现,Leptin作为代谢枢纽,协调脂质代谢与生殖信号。体内注射研究表明,外源性rLepB能显著降低半滑舌鳎丰满度、肝脏乙酰-CoA及肌肉粗脂肪含量,表现出“减脂”效应。转录组与代谢组联合分析揭示,Leptin蛋白处理能显著下调饱和脂肪酸合成,同时促进多不饱和脂肪酸(PUFA),如二十二碳六烯酸(DHA)、花生四烯酸(ARA)等的生物合成。这些 PUFA 不仅是细胞膜的重要组成部分,更是合成类固醇激素(如性激素)的前体,直接将代谢状态与生殖潜能相联系。
研究发现,Leptin通过“肝-脑-性腺”轴调控生殖内分泌。研究证实,Leptin能影响下丘脑-垂体-性腺(HPG)轴关键基因的表达。例如,rLepA和rLepB处理可上调脑中kiss2、gnrh3以及垂体中fshβ、lhβ等启动和维持生殖周期的核心调控因子基因的表达。这表明Leptin可能作为能量状态的信号分子,在能量储备充足时,激活HPG轴,促进生殖发育;反之则可能抑制该进程。
同时,该团队还研究揭示了Leptin调控网络的复杂性与亚型功能分化。研究发现,虽然半滑舌鳎LepA与LepB功能有重叠,但也存在明显分化。例如,在肝细胞中LepA独特地富集于脂肪酸合成通路,而两者共同调控亚油酸代谢和免疫相关通路(如JAK-STAT、NF-κB)。这提示,两种瘦素亚型可能通过不同的信号转导网络,分别精细调控糖脂代谢和免疫-生殖互作,共同维持机体在生长发育与生殖机能间能量投入的平衡。
上述研究首次在半滑舌鳎中阐明了Leptin通过调控脂肪代谢并影响性类固醇激素的合成,成为连接机体能量状态与生殖功能的关键桥梁。研究成果不仅丰富了鱼类生殖内分泌学理论,也为水产养殖中抗早熟性状的遗传选育(如以LepB下游基因为分子标记)和营养调控(如优化饲料脂肪酸配比)提供了新策略。
未来,黄海所将深入探究鱼类Leptin与其他生殖神经肽的互作及其调控网络,支撑人工养殖场景下生殖管控技术及相关产品开发,以技术创新支撑产业持续健康发展。

舌鳎卵巢细胞中Leptin基因敲降后的功能分析

关于半滑舌鳎肝细胞中lepA和lepB调控通路的假说

关于Leptin在半滑舌鳎中调控的假说
黄海所蔡鑫助理研究员为Aquaculture、International Journal of Biological Macromolecules、Aquaculture Reports论文的第一作者,徐永江研究员为通讯作者。该系列研究获国家自然科学基金(32072993和32072949)、泰山产业专家计划、山东省重点研发计划(2023TZXD050)、中央级公益性科研院所基本科研费 (2023TD51)及现代农业产业技术体系(CARS-47)等项目资助。
全文链接:
https://doi. org/10.1016/j.ijbiomac.2024.134855
https://doi.org/10.1016/j.aquaculture.2025.742255
https://doi.org/10.1016/j.aqrep.2024.102423