近日,中国水产科学研究院黄海水产研究所陈松林院士团队在《SCIENCE CHINA Life Sciences》发表重要研究成果。该团队以半滑舌鳎为研究模型,借助单细胞测序技术,成功绘制出硬骨鱼类性腺早期发育的单细胞图谱,在单细胞水平系统解析了硬骨鱼早期性腺分化的分子调控网络,为脊椎动物生殖发育研究及水产养殖性别控制提供了全新视角。
半滑舌鳎作为典型的硬骨鱼类,具有显著的性二态性,是研究性别分化机制的理想模型。长期以来,脊椎动物性腺分化研究多聚焦于哺乳动物,而硬骨鱼等非哺乳脊椎动物在细胞水平的分化机制尚不明确,极大限制了对生殖发育进化规律的全面认知,也为水产养殖中的性别调控技术研发带来挑战。
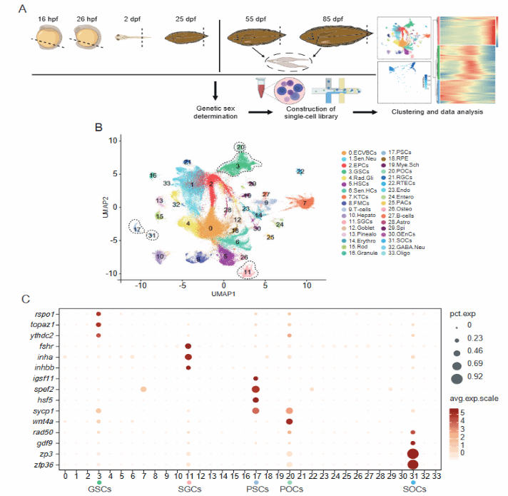
针对这一研究空白,团队对6个发育阶段的半滑舌鳎卵巢和精巢样本开展深度研究,通过单细胞测序技术分析了123,344个细胞核的转录组数据,成功鉴定出34种主要细胞类型,其中包含5种关键性腺细胞类型,率先绘制出硬骨鱼早期性腺发育的单细胞图谱。研究发现,foxl2a 和 dmrt1 作为脊椎动物性别发育的核心基因,在半滑舌鳎雌、雄性腺支持细胞中特异性高表达,为性别分化机制研究奠定基础。

硬骨鱼类性腺早期发育单细胞图谱与研究技术路线
基于该单细胞图谱,团队通过伪时间分析进一步揭示了生殖细胞的早期分化轨迹,明确了生殖干细胞向初级精母细胞、初级卵母细胞的分化路径,并发现了一个全新的生殖细胞标记基因 gpat2。该基因与已知生殖细胞标记基因ddx4共表达,为生殖细胞的精准鉴定与分离提供了新靶点,填补了硬骨鱼生殖细胞标记基因研究的空白。

生殖细胞分化轨迹与新标记基因验证
细胞间通信分析显示,雌性性腺中WNT通路调控生殖干细胞向卵母细胞分化,雄性性腺中Notch通路参与精子发生过程,而 axon guidance通路则在雌雄性腺早期发育中均发挥重要作用,形成了性别特异性的细胞通信网络。
黄海所绘制的硬骨鱼类性腺早期发育单细胞图谱,为硬骨鱼早期性腺分化提供了全面的单细胞转录组资源,填补了非哺乳脊椎动物性别分化细胞机制研究的空白,更揭示了具有应用价值的性别调控基因与通路。这些发现可为鱼类性别控制育种提供重要理论依据,通过精准调控性别相关基因表达,对提升水产养殖效率、优化养殖品种的经济性状、推动水产养殖产业高质量发展具有重要实践意义。同时,研究成果也丰富了脊椎动物性别分化的进化认知,为生殖生物学基础研究提供了新的范式与参考。
黄海所王佳林、黄亚娟、崔忠凯为论文共同第一作者,黄海所陈松林院士、德国国家科学院Leopoldina院士Manfred Schartl教授为论文共同通讯作者。本研究得到了国家自然科学基金项目,山东省重点研发计划项目,中国水产科学研究院中央级公益性科研院所基本科研业务费专项资金,山东省泰山学者攀登项目等的资助。
文章链接:
Wang J, Huang Y, Cui Z, Zhang K, Wang N, Luo J, Song Y, Hu B, Li M, Chen Y, Schartl M, Chen S. Single-nucleus RNA sequencing reveals the underlying roadmap of early gonadal differentiation in teleost. Sci China Life Sci. 2025 Nov 20. doi: 10.1007/s11427-024-2996-1